
在包装无菌产品时,一致的、可验证的密封是至关重要的。许多世界领先的医疗、制药、营养和牙科制造商依赖于Emplex可验证袋和袋封口机来精确控制和验证密封质量。
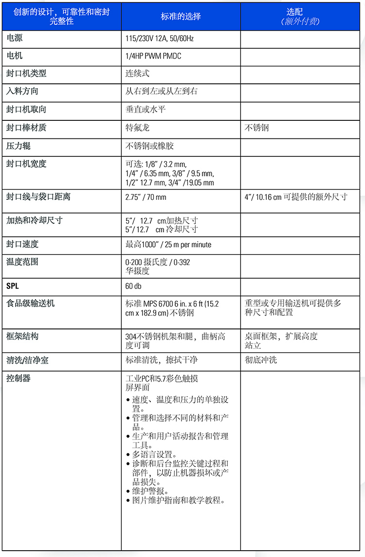
Emplex MPS 6300和6700可验证的连续带密封提供精确的温度、压力、速度和密封质量的过程控制。所有可验证的医疗系统都易于在标准的工业PC和5.7英寸触摸屏上进行管理和监控。先进的校准,生产力数据,过程管理和日常维护信息是在您的指尖。用户可选择的首选项可在英制和公制度量。视觉和音频警报提供在热量、速度和压力偏差的警报。
MPS 6300是一种连续封口机,能够以每分钟1000 "的速度对重量不超过2磅的袋/袋进行有效封口机。取决于袋子的宽度和厚度。MPS 6700增加了不锈钢,医疗级6英寸X 6英尺(15.2厘米X182.9厘米)输送机 和导轨。标准输送带可容纳许多袋的大小和重量。定制输送机可容纳任何尺寸的袋或重量。
MPS 6300和6700对特卫强、铝箔和塑料袋以及通常用于包装医疗器械或一次性设备(如静脉输液袋、缝合包、医疗悬吊、绷带、纱布和其他无菌密封产品)的所有密封材料提供快速、精确、牢固的密封。
因为您的袋密封需求是独特的,MPS 6300和6700是定制的众多用户可选择的规格和一个全面的功能集。在没有额外的费用,您可以配置您的袋封口机的进给方向,封口机方向,封口宽度,压力辊的类型,和电力供应。附加的可定制选项和设备附加组件可提供具有竞争力的价格。常见的升级包括压缩带,以消除周围的空气和喷墨打印机。传奇Plexpack质量和性能内置在每个组件,以确保一致,精确的操作和可靠性24/7。Emplex连续带封口机提供行业领先的密封完整性,几乎任何热密封软,高密度特种薄膜用于医疗和制药行业。

特点:
※ 一致性,可认证密封
※ 对密封过程进行精确的管理和控制
※ 不锈钢,医用级应用
※ 模块化,定制,用户选择电气,进料方向,密封方向,密封宽度,压力辊
※ 易于使用的工业PC与5.7 "彩色触摸屏界面,以管理设置参数和生产效率统计监控
※ 易于接近密封部分
※ 冷却方式延长密封带的使用寿命
※ 清除Lexan防护罩,对密封部分进行安全监控
※ 占用空间小
※ 独立的灵活性
※ 即插即用
※ 所有机器均通过ANSI/PMMI
※ B155.1-2000测试,并通过CE认证
※ 所有部件均通过UL/CSA认证
※ 连续带式密封件,性能最佳,密封性强,使用寿命长
可选项:
※ Plexpack设备附加组件是模块化的,可以安装在机器寿命的任何时候的袋封口机。
※ 挤压传送带
※ 袋⼝切割器
※ 抽真空
※ 凸点式印字
※ 喷墨打印机
※ 产品支架(标准或定制尺寸)
※ 重型或专用输送机
※ 自动上袋和充填
技术参数
